首页
中心简介
疾控动态
卫生监督
信息公开
专题专栏
防病工作
政策法规
社会服务
健康科普
您当前的位置:
首页
>
信息公开
>
三公经费
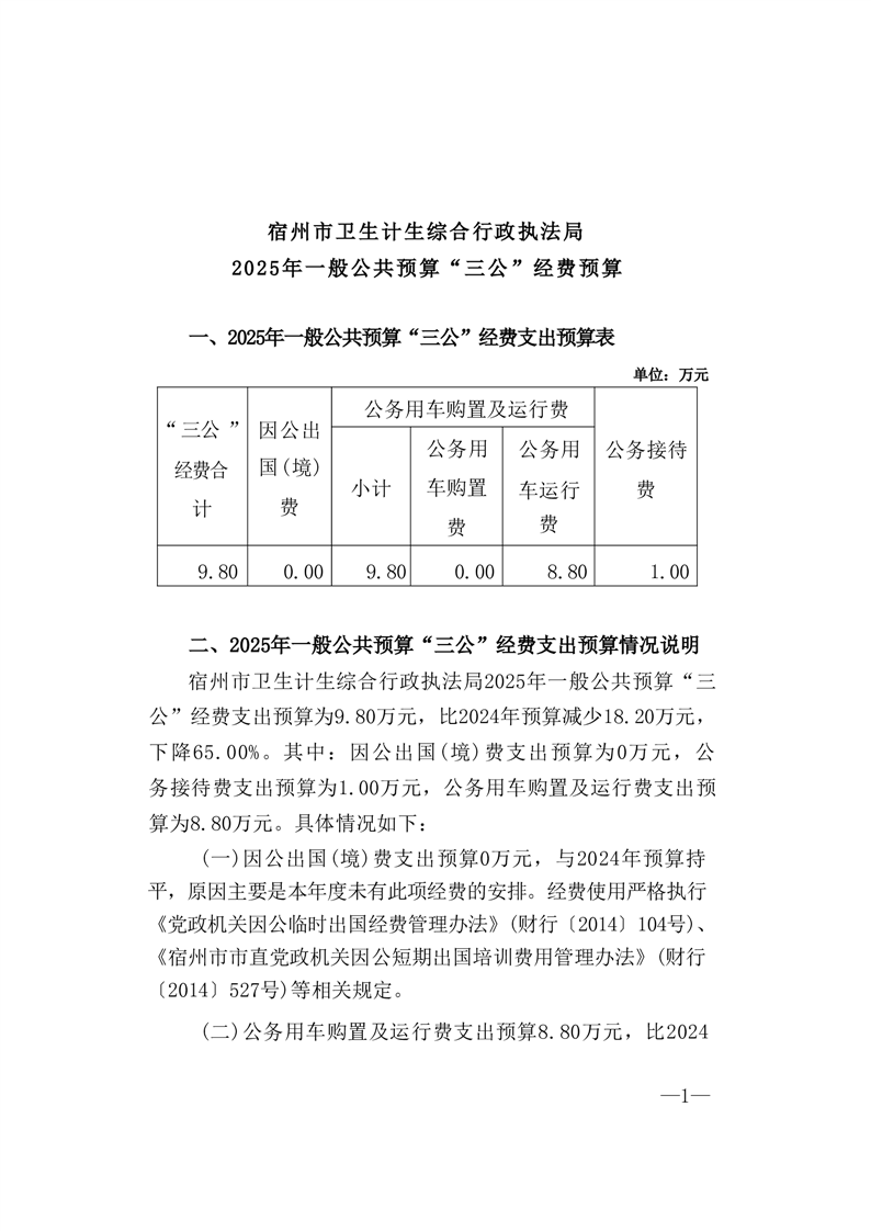
宿州市卫生计生综合行政执法局2025年一般公共预算“三公”经费预算
日期:2025-02-12 16:27
编辑:宿州疾控中心
来源:疾控中心
阅读:
次
字号:
大
中
小
扫一扫在手机打开当前页
打印本页
返回顶部