首页
中心简介
疾控动态
卫生监督
信息公开
专题专栏
防病工作
政策法规
社会服务
健康科普
您当前的位置:
首页
>
信息公开
>
单位决算
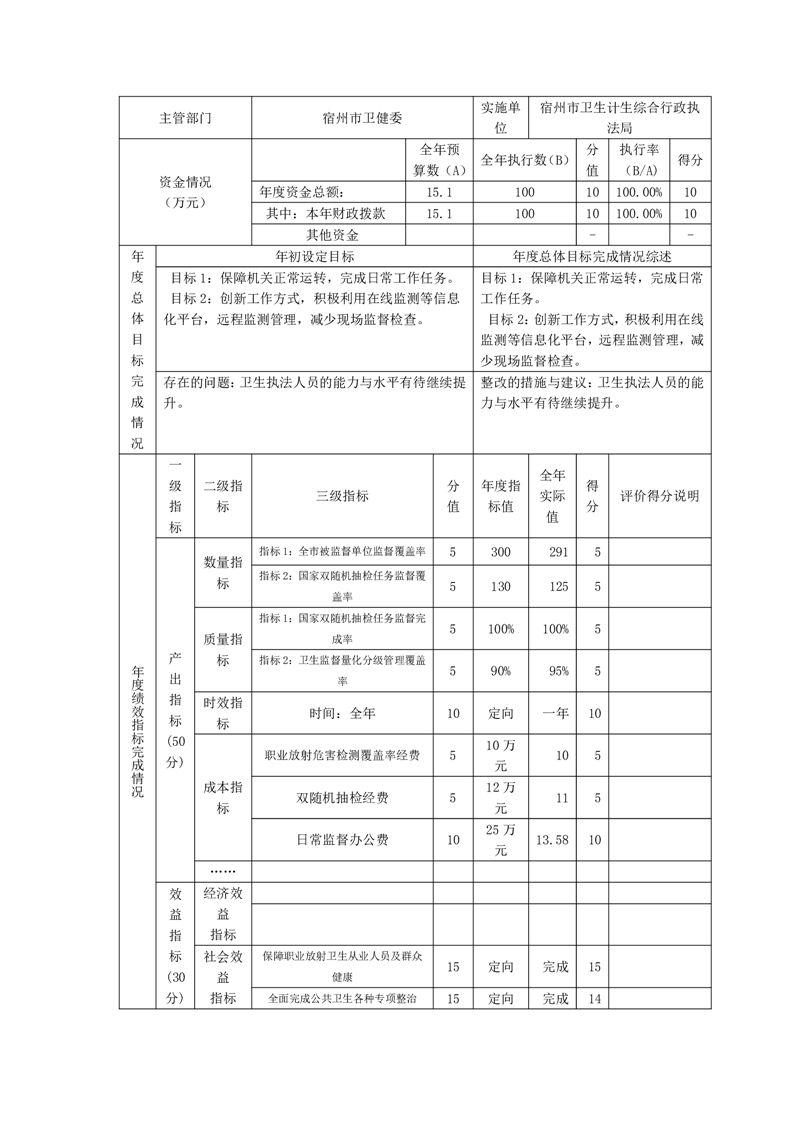
宿州市卫生计生综合行政执法局2024年度单位决算
日期:2025-08-28 16:24
编辑:宿州疾控中心
来源:疾控中心
阅读:
次
字号:
大
中
小
扫一扫在手机打开当前页
打印本页
返回顶部